Instance Verification Kit (IVK)

spin lock @ [13548+41+/linux-3.19-rc1/drivers/usb/gadget/udc/net2280.c]
Instance Signature: lock

The Matching Pair Graph:


Function Name
Control Flow Graph (CFG)
Events Flow Graph (EFG)
Source Correspondence
abort_dma [33604+9+/linux-3.19-rc1/drivers/usb/gadget/udc/net2280.c]
abort_dma_228x [33174+14+/linux-3.19-rc1/drivers/usb/gadget/udc/net2280.c]
dma_done [29649+8+/linux-3.19-rc1/drivers/usb/gadget/udc/net2280.c]
done [25300+4+/linux-3.19-rc1/drivers/usb/gadget/udc/net2280.c]
ep_stdrsp [74754+9+/linux-3.19-rc1/drivers/usb/gadget/udc/net2280.c]
handle_ep_small [65811+15+/linux-3.19-rc1/drivers/usb/gadget/udc/net2280.c]
handle_stat0_irqs [80288+17+/linux-3.19-rc1/drivers/usb/gadget/udc/net2280.c]
handle_stat0_irqs_superspeed [75495+28+/linux-3.19-rc1/drivers/usb/gadget/udc/net2280.c]
handle_stat1_irqs [87084+17+/linux-3.19-rc1/drivers/usb/gadget/udc/net2280.c]
net2280_dequeue [34103+15+/linux-3.19-rc1/drivers/usb/gadget/udc/net2280.c]
net2280_disable [13346+15+/linux-3.19-rc1/drivers/usb/gadget/udc/net2280.c]
net2280_irq [92536+11+/linux-3.19-rc1/drivers/usb/gadget/udc/net2280.c]
net2280_probe [94512+13+/linux-3.19-rc1/drivers/usb/gadget/udc/net2280.c]
net2280_queue [26117+13+/linux-3.19-rc1/drivers/usb/gadget/udc/net2280.c]
net2280_stop [64994+12+/linux-3.19-rc1/drivers/usb/gadget/udc/net2280.c]
nuke [33773+4+/linux-3.19-rc1/drivers/usb/gadget/udc/net2280.c]
scan_dma_completions [29899+20+/linux-3.19-rc1/drivers/usb/gadget/udc/net2280.c]
stop_activity [64439+13+/linux-3.19-rc1/drivers/usb/gadget/udc/net2280.c]
usb_reset [55264+9+/linux-3.19-rc1/drivers/usb/gadget/udc/net2280.c]
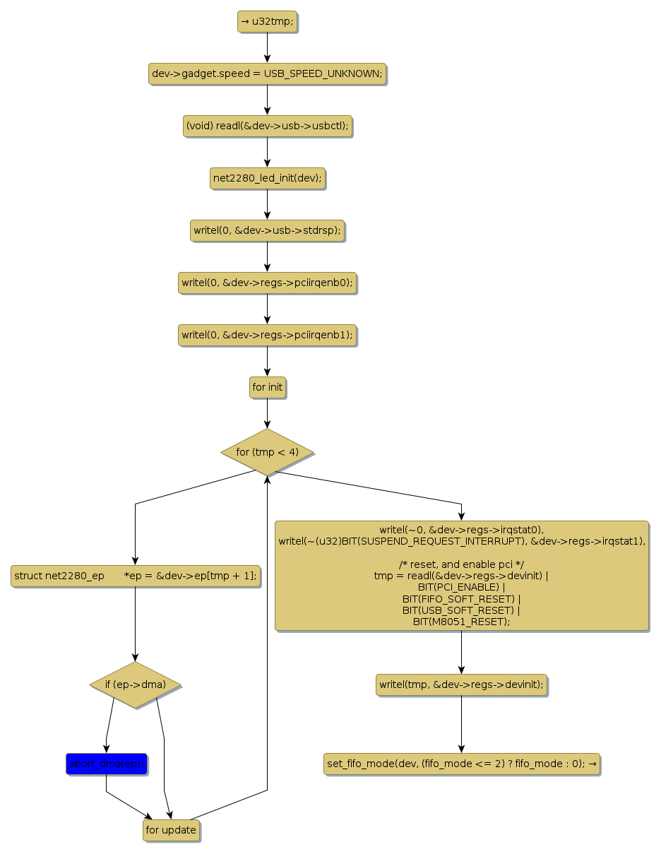
usb_reset_228x [53104+14+/linux-3.19-rc1/drivers/usb/gadget/udc/net2280.c]
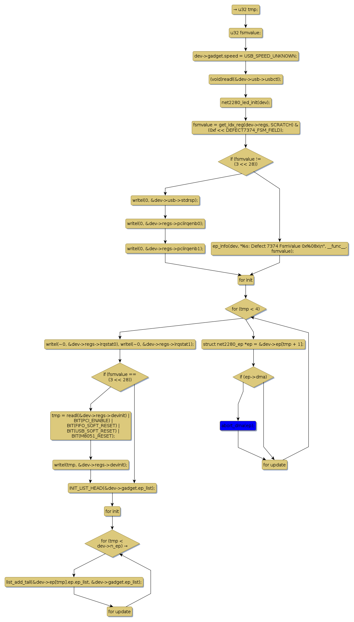
usb_reset_338x [53969+14+/linux-3.19-rc1/drivers/usb/gadget/udc/net2280.c]